首页
耀彩网概况
耀彩网党委
耀彩网
新闻中心
司法行政要闻
通知公告
律协动态
市州动态
荣誉奖励
行业处分
图片专区
视频专区
年度报告
行业党建
党委成员
工作职责
党建动态
市州党建
基层动态
党建工作经验交流
行业党建优秀案例
党建品牌展示厅
探索交流
管理理论探索
管理文章探索
文娱动态
人文荟萃
摄影沙龙
律师文库
法律图书
案例库
理论研究
公众服务
律师事务所与执业律师查询
预约律师
维权中心
投诉中心
律师年检公告
办事指南
律师事务所办理事宜
律师办理事宜
实习律师办理事宜
其他文件下载
常见问题
联系我们
新闻中心
当前位置>
首页
>
新闻中心
>
通知公告
司法行政要闻
通知公告
律协动态
市州动态
荣誉奖励
行业处分
图片专区
视频专区
年度报告
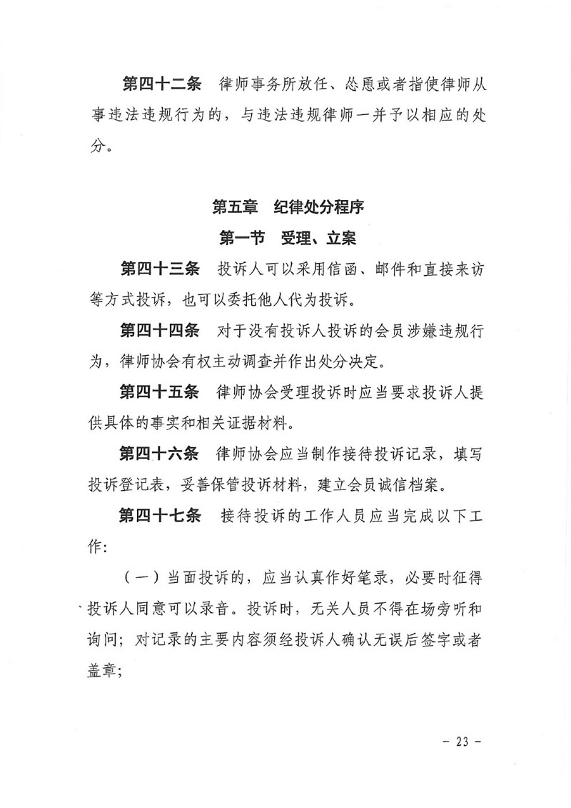
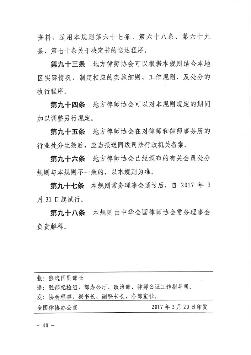
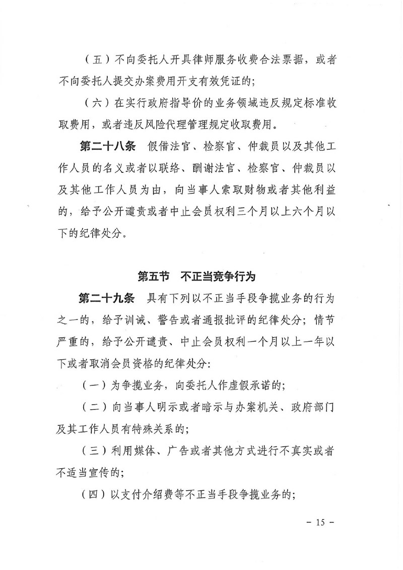
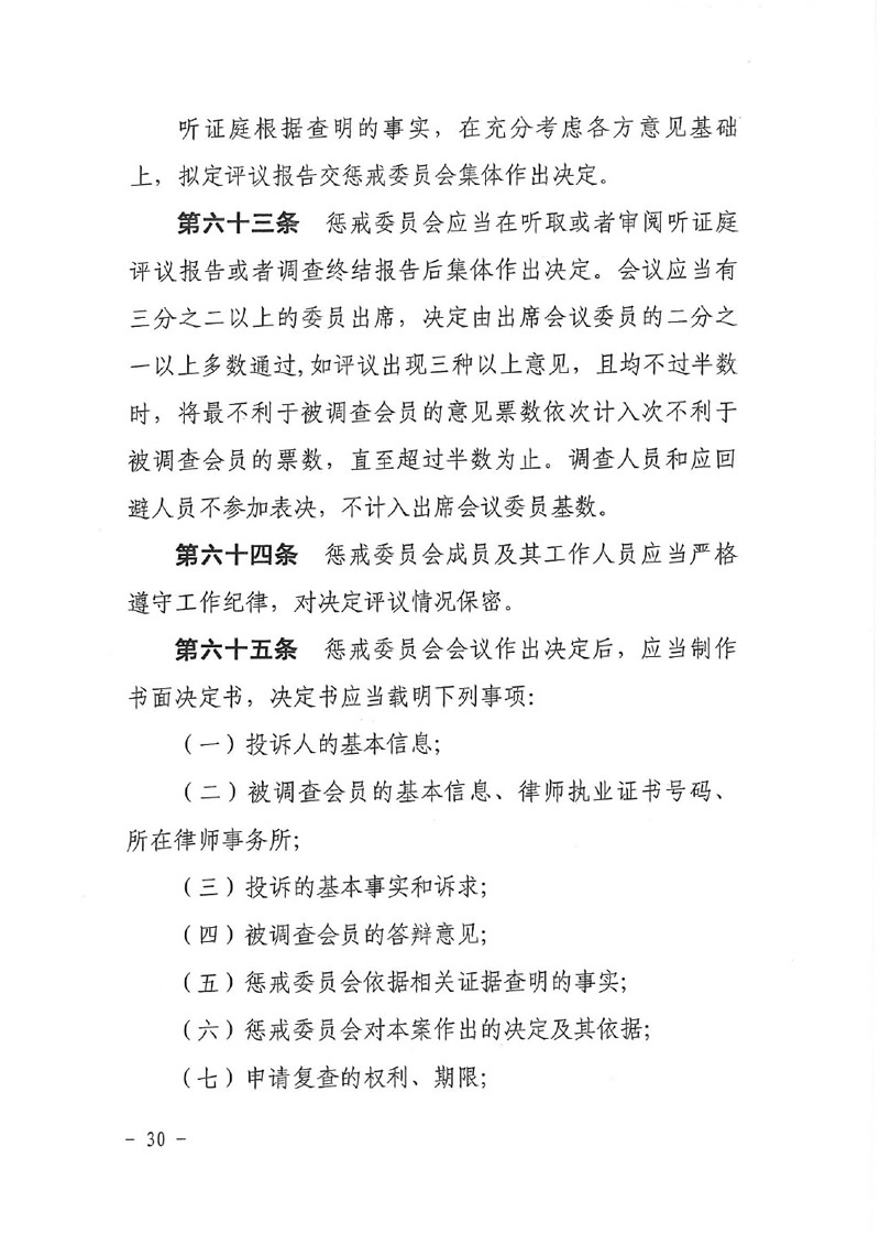
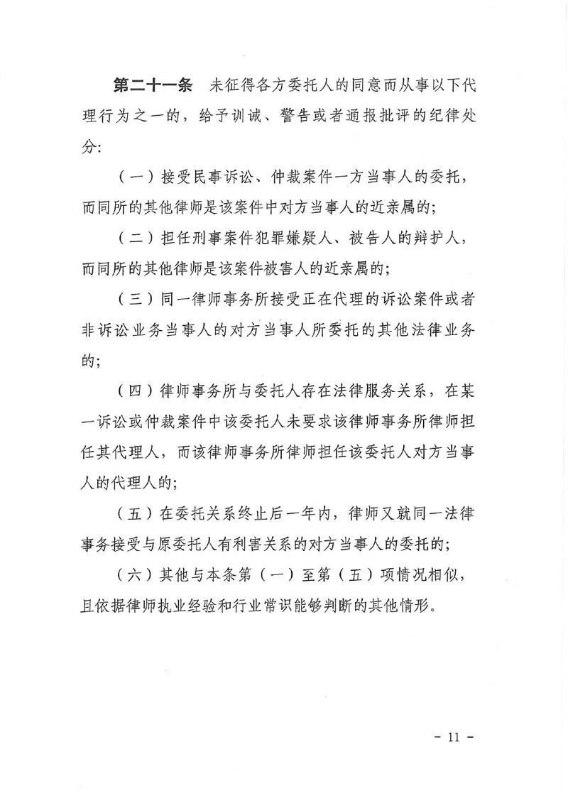
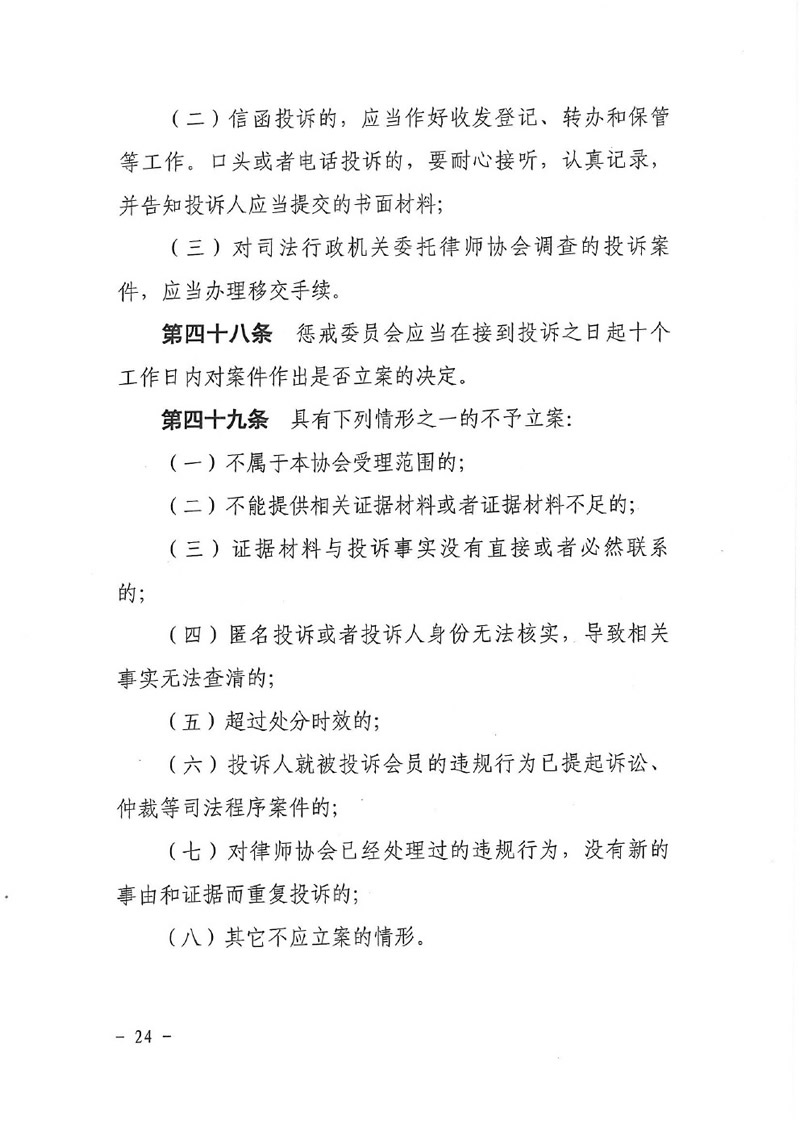
耀彩网关于转发中华全国律师协会《关于印发<律师协会会员违规行为处分规则(试行)>的通知)》的通知
发布时间: 2017年04月07日 来源: 作者: 点击量:
上一篇: 耀彩网办公室装修招标公告
下一篇:耀彩网关于转发中华全国律师协会《关于印..